
Esta semana se puso en funcionamiento el Dispositivo de Atención Diferenciada para Cuadros Respiratorios (la famosa Posta Respiratoria). El detalle nada menor para la edición de este año, además del contexto pandémico, es que el dispositivo se constituye como un ingreso diferenciado. No comparte la entrada principal del hospital. ¿Cuál es el motivo?
La Dirección, el Comité de Control de Infecciones, y la Guardia Central de Pediatría vienen trabajando hace tiempo en la idea de de circunscribir la circulación de la población con cuadros respiratorios con el objetivo de:

Pero en la edición de este año, no sólo la disposición física y organizacional de la Posta es diferente. La semana 21 (la previa al comienzo de la posta) nos encuentra con un escenario epidemiológico muy atípico. Normalmente a esta altura del año las presentaciones de cuadros respiratorios escalan en prevalencia y generan un aumento de la demanda de atención de la Guardia Central de Pediatría (llegando a significar más del 50% de la misma). Sin embargo, una breve análisis comparativo * nos muestra que en la semana epidemiológica 21 del 2019 hubo 1443 presentaciones en guardia por cuadros respiratorios (entre espontáneas y derivaciones de Centros de Salud), mientras que para el 2020, el mismo período sumó sólo 381. Total: 1062 consultas menos; en porcentaje: un descenso del 75% en la demanda.
|
Consultas por cuadros respiratorios en la Semana Epidemiológica 21* |
|||
|
Día |
2019 |
2020 |
Balance |
|
Día 1 |
199 |
60 |
-139 |
|
Día 2 |
211 |
63 |
-148 |
|
Día 3 |
211 |
51 |
-160 |
|
Día 4 |
199 |
65 |
-134 |
|
Día 5 |
218 |
53 |
-165 |
|
Día 6 |
205 |
36 |
-169 |
|
Día 7 |
200 |
53 |
-147 |
|
Total |
1443 |
381 |
-1062 |
|
Promedio diario |
206 |
54 |
-152 |
Por supuesto, sin profundizar, ni salir del sentido común puede señalarse que como efecto de la cuarentena, al no compartirse espacios comunes (fundamentalmente escuelas, jardines y guarderías) los contagios no suceden. De todas maneras, las razones de este comportamiento exceden el objeto de esta nota.
Por este antecedente epidemiológico y por las previsiones que se hacen en base a estas lecturas, no habrá refuerzos de personal para la organización del dispositivo de atención diferencial de infecciones respiratorias.

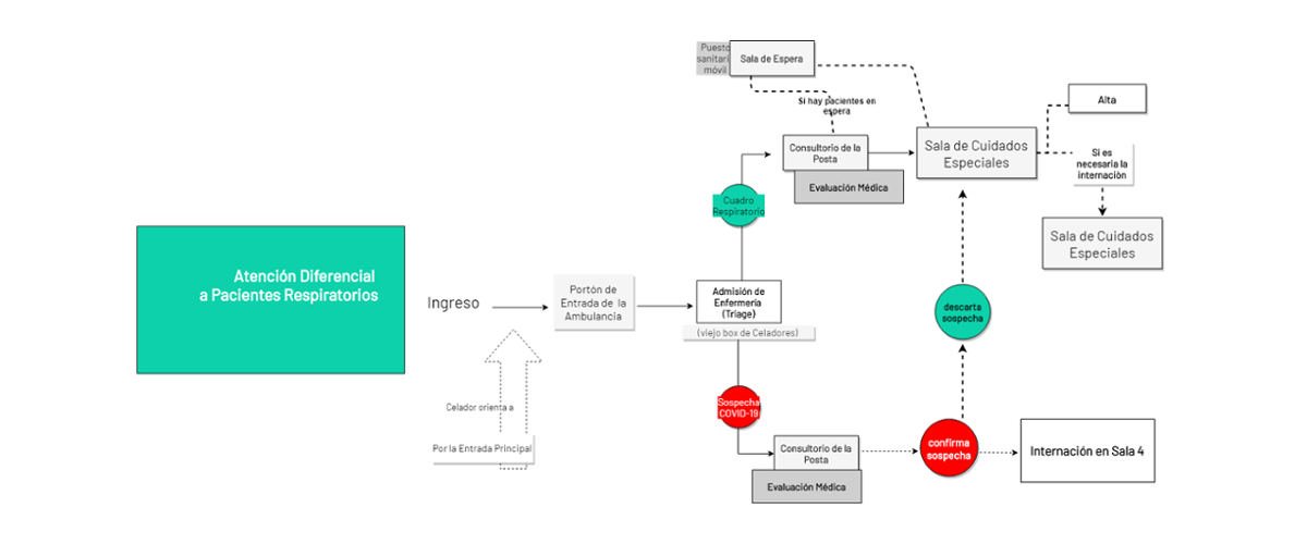
El ingreso será por la entrada de las ambulancias. El resto del funcionamiento está explicado en estas gráfica


Otra diferencia operativa muy importante para este año, es que se atenderá toda la franja etarea (de 0 a 15 años), no como en años anteriores cuando la atención por Posta alcanzaba sólo hasta los menores de 6 años.

*Elaborado por el nodo epidemiológico de nuestro hospital.